今日可查,山东高考录取结果!
2026-01-23 08:01 来源:网络 点击:
今日可查,山东高考录取结果!
下午五点,2023年山东高考录取结果可查,查询方式及各批次录取结果公布时间公告如下:
一、查询方式
(一)短信推送。我院将为已录取的考生推送短信,考生接收短信的手机号为高考报名使用的手机号。
(二)山东省教育招生考试院门户网站查询。考生可登录山东省2023年普通高考录取查询平台(https://cx.sdzk.cn/)查询本人录取结果。
(三)“爱山东”APP查询。
(四)国家政务服务平台查询。
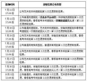
二、查询结果及类型。

相关标签:
-
- 养眼壁纸(60)
-
2026-01-23 07:58:52
-
- 通过语法解成语(16)·聊以自慰
-
2026-01-23 07:56:39
-
- 池昌旭公开与南志铉吻戏背后故事 为了对方装作不尴尬
-
2026-01-23 07:54:24
-
- 谢沛恩现身,成了时尚新宠儿了
-
2026-01-23 07:52:10
-
- 圣母院浴火重生将开放(巴黎圣母院将在2024开放)
-
2026-01-23 07:49:55
-
- 2+1合同!莱昂纳德3年1.03亿签约快船
-
2026-01-23 07:47:41
-
- 郑州—厦门高铁首发
-
2026-01-08 11:24:53
-
- 青岛市车管所对外咨询电话变了,号码很好记
-
2026-01-08 11:22:39
-
- 杰赛科技:拟定增募资不超16亿元
-
2026-01-08 11:20:24
-
- 赏花季 | 超全苏州赏樱指南!附最佳观赏点位→
-
2026-01-08 11:18:10
-
- 排列五最新预测规律走势图 7月9号 汇总 稳38头 精准36组
-
2026-01-08 11:15:56
-
- 上海建科:职工董事徐文辞职
-
2026-01-08 11:13:41
-
- 考生在榆次一中考点有序看考场熟悉环境
-
2026-01-08 11:11:27
-
- 层林尽染遗爱湖
-
2026-01-08 11:09:13
-
- ST长生:子公司长春长生被取消高新技术企业资格
-
2026-01-08 11:06:58
-
- 微博接入DeepSeek!
-
2026-01-08 11:04:44
-
- 七星彩走势图,简单易懂的图规律供大家参考
-
2026-01-08 06:18:12
-
- 潍坊市公交集团恢复11路原线路运行
-
2026-01-08 06:15:57
-
- 每日经典诵读哀哀父母,生我劬劳
-
2026-01-08 06:13:43
-
- 好搞笑!都怪我长得太美丽了
-
2026-01-08 06:11:28



公吨和吨有分别吗?公吨和吨一样吗?
陈金凌(陈金凌以前的相片)
蔡少芬和张晋差几岁(蔡少芬张晋差多少岁)
农民补交45000元每月能领多少钱?以四个地区为例
张彬彬女友(张彬彬女友标准)
一五一十打一生肖(一五一十打一生肖最佳答案)
张少华为什么打断新凤霞的腿(张少华为何带人打新凤霞)
惨绝人寰!古代惩罚女子出轨的五大酷刑
青岛海参品牌(青岛海参品牌十大排名榜)
麦驰可视对讲(麦驰可视对讲说明书工程设置密码)